| 文件名称: | |||
| 统一登记号: | WGDR-2024-00004 | ||
| 索引号: | 发文编号: | 武政办发〔2024〕18号 | |
| 公开目录: | 公开责任部门: | ||
| 发文日期: | 公开形式: | ||
| 生效日期 : | 有效期: | ||
点点手机版下载安装包
关于印发《点点体育app官网入口下载重污染天气应急预案
(2024年修订)》的通知
各乡镇人民政府、街道办事处、市直机关和省邵驻武各有关单位:
经市人民政府同意,现将《点点体育app官网入口下载重污染天气应急预案(2024年修订)》印发给你们,请认真组织实施。
点点手机版下载安装包
2024年5月27日
点点体育app官网入口下载重污染天气应急预案
(2024年修订)
目 录
4.1污染控制分区 9
为进一步完善点点体育app官网入口下载重污染天气应对机制,环境应急响应机制,统筹全市重污染天气应急响应工作,提高预警预报、应急响应能力,及时有效应对重污染天气,不断提高环境管理精细化水平,有效减轻重污染天气造成的危害,保障人民群众身体健康,满足人民日益增长的优美生态环境需要,特制定本预案。
《中华人民共和国环境保护法》、《中华人民共和国大气污染防治法》、《中华人民共和国突发事件应对法》、《中共中央国务院关于深入打好污染防治攻坚战的意见》、《生态环境部办公厅关于推进重污染天气应急预案修订工作的指导意见》(环办大气函〔2018〕875号)、《生态环境部办公厅关于印送<关于加强重污染天气应对夯实应急减排措施的指导意见>的函》(环办大气函〔2019〕648号)、生态环境部等15部委《关于印发<深入打好重污染天气消除、臭氧污染防治和柴油货车污染治理攻坚战行动方案>的通知》(环大气〔2022〕68号)、《湖南省大气污染防治条例》、《中共湖南省委湖南省人民政府关于深入打好污染防治攻坚战的实施意见》、《湖南省突发事件应急预案管理办法》、《湖南省自然灾害和安全生产类突发事件应急处置暂行办法》、《湖南省重污染天气应急预案》、《邵阳市重污染天气应急预案》等法律法规和有关规定。
本预案适应于点点体育app官网入口下载行政区域内的除沙尘天气外的重污染天气以及区域应急联防联控的预警和应急响应。国家出台相应标准严于本文件的,执行国家标准。
本预案是点点体育app官网入口下载突发事件总体应急预案体系的重要组成部分,是市级专项应急预案,统筹全市重污染天气应急处置和区域应急联动工作。其下级预案(子预案)包括全市各有关部门应对重污染天气专项实施方案、应急减排清单、企业重污染天气应急响应实施方案(以下简称“一厂一策”实施方案)。
本预案与《邵阳市重污染天气应急预案》、《湖南省重污染天气应急预案》相衔接。本预案与下级预案共同组成点点体育app官网入口下载重污染天气应急预案体系,指导我市重污染天气应急处置和区域应急联动工作。
把保障公众身体健康作为重污染天气应对工作的出发点,强化节能减排措施,切实预防重污染天气的发生,最大程度降低重污染天气对公众身体健康的影响。
及时接收省、市重污染天气应急指挥中心预警信息,完善空气质量监测监控体系,加强分析研判,实行定期会商,科学预警。根据不同预警等级,采取相应级别的应急响应措施,有效降低污染影响程度。
建立全市统一的重污染天气应急指挥体系,明确各级各有关部门职责分工。加强各有关部门协调联动,建立健全信息共享机制,协同做好重污染天气应对工作。加强信息公开,及时准确发布空气质量监测和预警相关信息,提高公众自我防护意识、参与意识,共同改善环境空气质量。
市人民政府设立市重污染天气应急指挥中心(以下简称市指挥中心),统一领导、指挥和组织协调全市重污染天气应对工作。
市指挥中心指挥长由市政府分管生态环境工作的副市长兼任,副指挥长由市政府办联系生态环境工作的副主任和邵阳市生态环境局武冈分局局长兼任。
市指挥中心成员由市委宣传部、市教育局、市科技和工业信息化局、市公安局、市财政局、市自然资源局、市生态环境武冈分局、市住房和城乡建设局、市城市管理和综合执法局、市交通运输局、市水利局、市农业农村局、市商务局、市卫生健康局、市应急管理局、市市场监督管理局、市文化旅游广电体育局、市气象局、市交警大队。根据应对工作需要,可增加其他有关单位负责人为市指挥中心成员。
负责贯彻执行省、市重污染天气应急指挥中心的指令;负责重污染天气应对工作的决策部署;指挥、组织、协调全市及跨区域重污染天气监测预警、应急响应、总结评估等工作。
市指挥中心下设办公室,设在邵阳市生态环境局武冈分局,为市指挥中心办事机构,办公室主任由邵阳市生态环境局武冈分局局长兼任,常务副主任由邵阳市生态环境局武冈分局分管负责人担任。
主要职责:负责接收省、邵阳市重污染天气应急指挥中心办公室的指令;负责贯彻市指挥中心的批示和部署;负责重污染天气监测预警和应急协调工作;组织修订市级重污染天气应急预案;组织开展重污染天气研判、会商,提出预警建议;根据市指挥中心授权,负责预警信息的发布与解除;指导市指挥中心各成员单位开展重污染天气应急工作;组织重污染天气应对工作的总结评估;组织开展重污染天气应急演练、培训、宣传等工作;完成邵阳市指挥中心交办的其他工作。制定完善本区域重污染天气应急预案、应急减排项目清单及职能部门应急响应专项实施方案,指导有关企业制定“一厂一策”实施方案,按照邵阳市级预警信息和本区域重污染天气应急预案做好重污染天气应对工作、预案实施的总结评估工作。
市指挥部办公室下设若干工作小组:
监测预警组:由邵阳市武冈生态环境监测站及市气象局等组成,负责制定全市重污染天气监测预警工作方案,实施环境空气质量、气象监测,向市重污染天气应急指挥部提供监测、预测、预报数据信息。根据市重污染天气应急指挥部统一调度进行预测预报,跟踪分析预警反馈信息。
专家组:由市指挥部办公室邀请相关技术专家组成,主要负责参与重污染天气监测、预报预警、响应及评估,并形成专家会商结果,提出相应对策、建议和技术指导。
督导检查组:由于邵阳市生态环境局武冈分局、市城市管理和综合执法局、市市场监管局、市公安局(交警大队)等部门组成,负责对各相关单位及各乡镇的重污染天气应急准备、监测、预报预警、响应等职责落实情况进行监督考核,对响应中存在的问题进行调查,并提出处理建议,组织开展响应效果评估以及损害调查评估等工作。
宣传报道组:由市委宣传部、邵阳市生态环境局武冈分局、市气象局、市卫生健康局、市文化旅游广电体育局等部门组成,负责重污染天气应急工作和健康防护的信息发布、新闻报道、舆情正面引导等。
各成员单位在职责范围内履行重污染天气应对有关责任。根据重污染天气应对工作的需要,可增加有关单位负责人为市指挥部成员,开展相关的应对工作。各成员单位重污染天气应对工作职责分工见附件3。
邵阳市生态环境局武冈分局应督促企业将应急减排措施纳入排污许可证管理,指导纳入城市应急减排清单的工业企业制定“一厂一策”实施方案和“公示牌”。实施方案包含企业基本情况、主要生产工艺流程、主要涉气产排污环节及污染物排放情况(含重型运输车辆及非道路移动机械),并载明不同级别预警下的应急减排措施,明确具体停产的生产线、工艺环节和各类减排措施的关键性指标,细化具体减排工序责任人及联系方式等;公示牌应安装在厂区入口等醒目位置。对生产工序简单,重污染天气预警期间实施全厂停产、整条生产线停产和轮流停产的工业企业,可只制定“公示牌”。
根据点点体育app官网入口下载地理位置关系,将全市划分为重点控制区、一般控制区。
重点控制区:县城区。
一般控制区:除县城区以外的其他区域。
依据《环境空气质量标准》(GB3095-2012)及修改单有关规定,邵阳市生态环境局武冈分局会同市气象局联合开展空气质量监测和评价,整合环境空气和气象监测资源,构建不同预警级别下分级预报会商机制,建立空气质量预报平台,每日预测预报空气质量,预测预报未来7天(168小时)环境空气质量变化趋势。预测出现重污染天气或监测AQI小时均值大于150和气象部门预测到未来24小时可能出现不利气象条件时,启动加密会商,增加会商频次,必要时,市指挥中心成员单位有关人员和专家组参加会商。重污染天气过程期间,及时提出发布、调整、解除预警建议,为预警、响应工作提供决策依据。当预警能力不够时,依托上级预警体系。
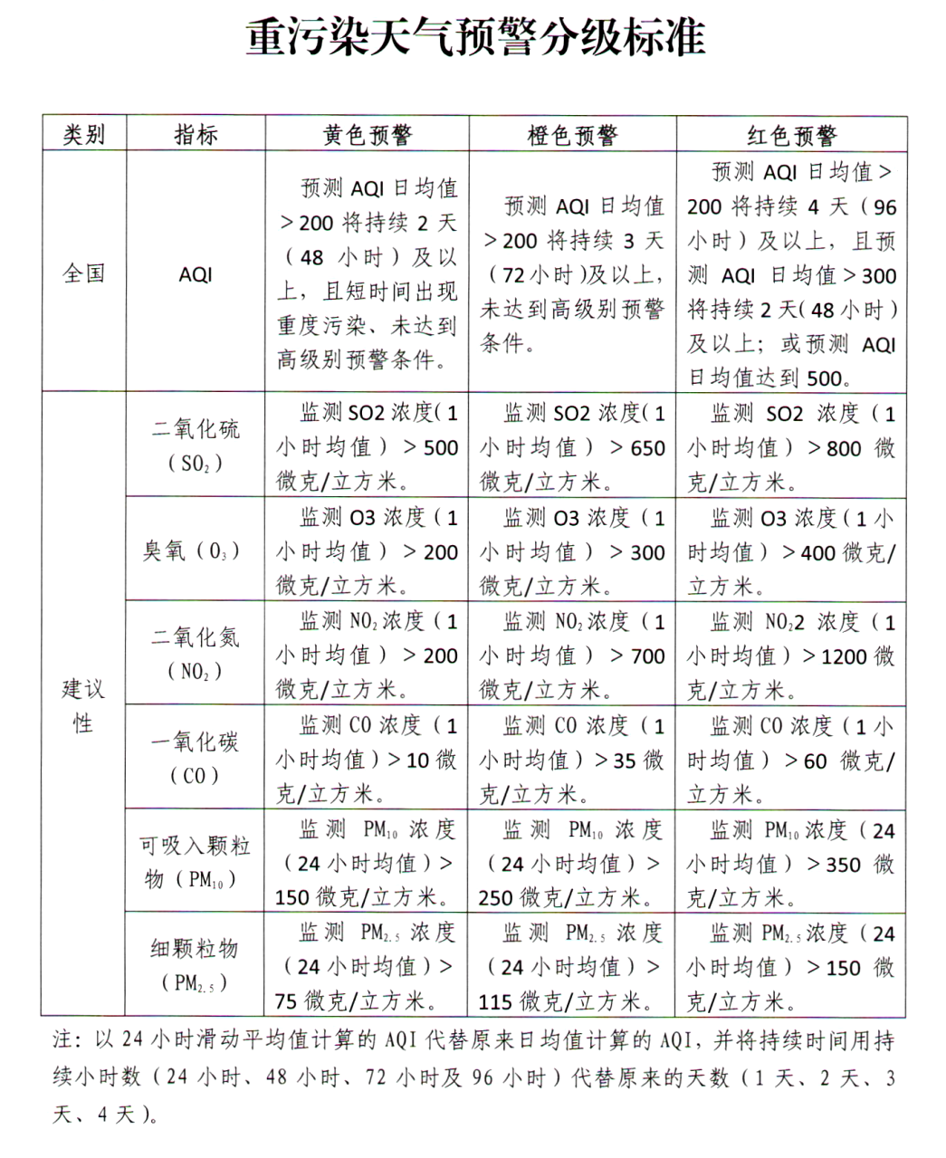
以AQI(空气质量指数)日均值为指标,按连续24小时(可以跨自然日)均值计算,按照污染天气持续时间、影响范围和污染程度等因素,将重污染天气预警分为3个级别,由轻到重依次为黄色预警、橙色预警、红色预警。
当预测 AQI日均值>200将持续1天(24小时)及以上,发布常规空气质量预报信息时,增加健康防护提示性警示或建议。
黄色预警:预测日AQI>200或预测日AQI>150持续48小时及以上,且未达到高级别预警条件。
橙色预警:预测日AQI>200持续48小时或日AQI>150持续72小时及以上,且未达到高级别预警条件。
红色预警:预测日AQI>200持续72小时且日AQI>300持续24小时及以上。
坚持预防为主的原则,当预测未来24小时出现PM10均值浓度>150μg/m3(微克/立方米)、PM2.5均值浓度>75μg/m3或臭氧(O3)8小时滑动平均浓度>160μg/m3,且尚未达到黄色预警条件时,应加强公众健康防护信息提示,结合实际情况加强管控。
当接收到省、邵阳市重污染天气应急指挥中心发布的预警指令,按省、邵指挥中心发布的预警级别确定预警级别。当预测可能出现上述污染天气条件时,应当按空气质量预报结果上限确定预警级别。当监测AQI>150,且预测未来24小时内空气质量不会有明显改善时,应根据实际污染情况尽早启动或调整相应级别的预警。
邵阳市生态环境局武冈分局会同市气象局建立重污染天气会商制度。预测未来可能出现重污染天气的,应当及时发起会商;未发布预警信息,但重污染天气已经出现,要实时会商。接收到省、邵指挥中心重污染天气预警信息,或预测出现符合重污染天气预警条件的天气时,及时向市重污染天气应急指挥中心提出预警建议。会商必要时,可以请市指挥中心指挥长、副指挥长和专家组参与会商。
预测未来将出现重污染天气,市指挥部办公室经与市生态环境分局、市气象局等部门联合会商,确定污染天气发生的时间、范围和污染程度。
达到预警条件时,市指挥部办公室依据《点点体育app官网入口下载重污染天气应急预警审批表》(见附件4),经市指挥部指挥长或副指挥长批准后,1小时内发布区域预警信息,并启动相应等级的预警响应。
预警信息报送内容包括:预警级别、启动时间、应急响应区域范围、响应级别和响应措施等内容。
市指挥部办公室提供预警信息通稿,通过以下方式向社会发布:
(1)市委宣传部(市政府新闻办)协调各相关主要媒体发布新闻通稿;
(2)以文件传真方式向各乡镇人民政府、街道办事处和各职能部门发布;
(3)通信管理部门按照有关规定组织协调各通信运营企业向公众发送重污染天气预警短信;
(4)通过市气象局预警信息发布平台发布;
(5)通过市人民政府门户网站发布。
市生态环境分局、市气象局根据空气质量、气象条件滚动预测预报信息。在预警有效期内,市指挥部办公室组织相关成员单位、专家加强研判和跟踪分析,如分析评估重污染天气现状和趋势可以提前提升或者降低预警级别的,提出预警调级或解除预警建议。
当预测发生前后两次重污染过程,且间隔时间未达到解除预警条件时,按一次重污染过程计算,按高级别启动预警。当预测或监测空气质量达到更高级预警条件时,尽早升级管控措施。当空气质量改善到相应级别预警启动标准以下,且预警将持续36小时以上,降低预警级别。
当预测或监测空气质量指数将降至或已降至黄色预警条件下,且预测将持续36小时以上,市指挥部提出解除预警建议,依据《武冈市重污染天气应急预警调级或解除审批表》(见附件4),经市指挥部指挥长或副指挥长批准后发布。其中,黄色(级)、橙色(Ⅱ级)预警的启动(解除)由市指挥部副指挥长批准,红色(Ⅰ级)预警的启动(解除)由市指挥部指挥长批准。
预警调级或解除信息由市指挥部办公室组织发布。
与预警等级相对应,实行3级应急响应。当发布黄色预警时,启动Ⅲ级应急响应;当发布橙色预警时,启动Ⅱ级应急响应;当发布红色预警时,启动Ⅰ级应急响应。
预警发布后,市指挥中心各成员单位按照各自职责,市指挥部办公室根据市指挥部的指令立即启动相应等级的应急响应,专家组、监测预警组、宣传报道组、督导检查组根据职责分工开展工作,落实应急值守制度,做好应急人员、车辆、设备、物资的调度,并采取相应措施。重点控制区的乡镇人民政府(街道办事处),按市指挥中心预警级别响应;一般控制区的乡镇人民政府(街道办事处),可结合本区域实际情况,制定本区域具体、有效、切合实际情况的重污染天气应急响应措施,并抓好落实。
按照当地重污染天气应急减排清单,在确保安全生产的前提下,有计划地实施对应预警级别下的应急减排措施,减少污染物排放。在保障城市正常运行的条件下,当地政府应督导落实以下措施:
①工业源减排措施。按照重污染天气应急预案、应急减排清单,精准实施黄色预警级别工业企业应急减排措施。对纳入应急减排清单的企业,按照“一厂一策”企业实施方案,明确具体的停限产生产装置、工艺环节和各类关键性指标,做到企业应急减排措施“可操作、可监测、可核查”。工业企业减排措施应以停止排放污染物的生产线或主要产排污环节(设备)为主;对不可临时中断,通过采取提高治污效率、限制生产负荷等措施减排的生产线或生产工序,应当依法安装废气自动监控设施和分布式控制系统,并能够提供一年以上的数据记录,同时应根据季节特点指导企业预先调整生产计划,确保预警期间能够落实减排措施。避免对非涉气工序、生产设施采取停限产措施,确保应急管控措施精准到位,降低对企业正当生产经营的影响。
②扬尘源减排措施。执行当地重污染天气扬尘源应急减排清单对应预警级别减排措施。施工工地应停止土石方作业、建筑拆除、喷涂粉刷、护坡喷浆、混凝土搅拌、渣土运输等,矿山、砂石料厂、石材石板厂等应停止露天作业,主干道和易产生扬尘路段应增加机扫和洒水等保洁频次。
③移动源减排措施。执行当地重污染天气移动源应急减排清单黄色预警级别减排措施。除应急抢险、民生保障工程外,未安装密闭装置易产生遗撒的运输车辆停止上路行驶。涉大宗物料运输单位应制定详细交通运输源头管控方案并配备有关硬件监管设施。移动源除明确停驶方案外,还应严格执行源头管控有关要求,包括加强油品储运销环节监管和加油加气站油气回收系统的使用情况排查、开展油品检测、抽查机动车销售企业环保达标情况,以及加强柴油货车路检路查以及集中使用、停放地入户检查的频次和力度等。加大不合格非道路移动机械监督检查频次,依法查处违法行为。
④其他减排措施。严禁农作物秸秆及杂物露天焚烧,重污染应急期间增加巡查频次;加大餐饮油烟处理设施正常运行监管力度,禁止露天烧烤,城市建成区内严禁熏制腊制品,按照市人民政府公告要求禁止燃放烟花爆竹。
①倡导企事业单位节约用电,减少能源消耗,冬季取暖设施温度较平日调低2-4摄氏度;减少电脑、打印机、复印机、传真机等办公设备待机能耗;充分利用自然光照明,推广使用节能照明灯具,尽可能减少照明数量和时间。
②倡导公众绿色出行,尽量乘坐公共交通工具或新能源汽车等出行,驻车时及时熄火,减少车辆原地怠速运行时间。
③倡导公众绿色消费,单位和公众尽量减少涂料、油漆、溶剂等含挥发性有机物的原材料及产品使用。
④倡导未纳入应急管控的大气污染物排放单位根据实际情况控制污染工序生产,主动减排,可在达标排放基础上提高污染治理设施效率,调整污染工序的生产时间,进一步减少污染物排放。
5.2.3公众健康防护措施
①提醒儿童、孕妇、老年人和患有呼吸系统、心脑血管疾病及其他慢性疾病等易感人群尽量留在室内,避免户外活动,尽量减少开窗通风时间。
②提醒一般人群减少或避免户外活动,如不可避免,建议采取佩戴合适口罩、缩短户外工作时间等必要的防护措施,室外工作、执勤、作业、活动等人员可以采取佩戴合适口罩、缩短户外工作时间等必要的防护措施。
④医疗卫生机构应积极开展大气污染对人体健康危害的科普宣传,增设呼吸类等相关疾病门诊、急诊,延长工作时间,加强对呼吸类疾病患者的就医指导和诊疗保障。
⑤重污染天气应急组织机构要组织专家解读预警信息和采取的应急措施效果,宣传重污染天气应急工作和公众健康防护知识,引导公众建立合理的心理预期,客观评价并积极参与到应对工作中。
生态环境部门增加工业大气污染源、餐饮油烟污染源、加油站、非道路移动机械源的检查频次,确保大气污染物处理设施正常运行;住建、城管、自然资源、交通、水利等部门增加建筑工地、渣土处置工地、矿山露天开采场地等检查频次,确保洒水降尘措施落实到位;城管部门增加建筑垃圾、渣土、砂石等物资运输车辆检查频次,确保物料密闭防尘措施落实到位;城管部门增加禁止焚烧垃圾、露天烧烤和城市道路清洁措施检查频次;公安部门增加城区烟花爆竹禁燃区禁燃查处力度;生态环境部门增加禁止焚烧秸秆的检查频次;生态环境部门、交警增加机动车排放上路检查频次。
在落实城市在Ⅲ级响应措施的基础上,增加以下措施:
(1)市指挥部办公室督促指导重污染天气区域、市级预警范围内的各区落实各项应急响应措施。
(2)市生态环境武冈分局会同市气象局增加重污染天气下环境空气质量的监测预警会商频次,必要时请专家组参加,会同相关区做好监测预警工作。
③加强市三甲医院呼吸及心血管门、急诊就诊情况监测,包括就诊人数、就诊疾病种类、抢救、住院、死亡等情况。
5.3.2建议性污染减排措施
①交通运输部门加大公共交通运力保障,合理增加城市主干道的公共交通工具的营运频次和营运时间;
①纳入应急减排清单的工业企业应按照“一厂一策”实施方案要求实施橙色预警下的减排措施,积极利用区外来电,严格执行绿色节能调度,在满足区域供电平衡和热力供应的前提下,煤耗低的超低排放机组优先发电。
②机动车和非道路移动机械按移动源应急减排清单要求实施橙色预警下的减排措施,城市主城区内应采取国四及以下排放标准柴油货车、三轮汽车、拖拉机等限制通行的措施;矿山、港口、物流(除民生保障类)等涉及大宗物料运输(日载货车辆进出20辆次及以上)的单位停止使用国四及以下排放标准重型载货车辆(含燃气)运输(特种车辆、危化品车辆等除外);施工工地、工业企业厂区和工业园区内停止使用国二及以下非道路移动机械(清洁能源和紧急检修作业机械除外)。
③施工工地按扬尘源应急减排清单要求实施橙色预警下的减排措施。
(1)交通运输部门加大公共交通运力保障,合理增加公共交通工具的运营频次和运营时间。
(2)在条件允许下,采用人工影响局部天气措施,改善空气环境。
在Ⅲ级响应措施的基础上,增加如下措施:生态环境、交警部门联合检查使用国四及以下重型载货汽车运输情况;市指挥中心办公室督促指导市重污染天气应急响应措施;邵阳市生态环境局武冈分局会同市气象局,加强重污染天气下环境空气质量的监测预警会商;根据应急响应实际情况,组织评估重污染天气应急减排措施效果,及时补充完善应对措施。
在落实城市Ⅱ级响应措施的基础上,增加以下措施:
市指挥部派出现场工作组和技术力量,赴相关各乡镇督促指导应急响应工作。必要时,与相邻市(市、县)进行协调沟通,采取相关应急联动措施。
①中小学、幼儿园临时停课。
②停止举办户外大型活动。
③一般人群避免户外活动,室外作业人员停止或减少室外作业,并加强防护。
④根据空气质量监测中主要污染物种类,针对性开展主要污染物健康危害的监测,包括人体内暴露水平以及生物效应指标等。
①建议企事业单位根据实际情况,采取调休、错峰上下班、 远程办公等弹性工作制。
②倡导过境的柴油货车绕行,避开主城区行驶。
①纳入应急减排清单的工业企业应按照“一厂一策”实 施方案要求实施红色预警下的减排措施。
②机动车和非道路移动机械按照移动源应急减排清单要求实施红色预警下的减排措施,经市指挥部同意,可采取限制部分机动车行驶等更加严格的机动车管控措施,如重点区域城区过境柴油货车绕行疏导等。
③施工工地按照扬尘源应急减排清单要求实施红色预警下的减排措施。
在Ⅱ级响应措施的基础上,增加如下措施:
(1)交警部门开展城区过境柴油车绕行疏导措施。
(2)市指挥中心督促指导市重污染天气应急响应措施。
(3)市指挥中心派出现场小组和技术力量,赴各街道督促指导应急响应工作,必要时,与相邻县协调沟通,采取相关应急联动措施。
(4)邵阳市生态环境局武冈分局会同市气象局增加重污染天气预警会商频次,必要时邀请专家组参与会商。
(5)市指挥中心根据实际情况组织评估重污染天气应急减排措施的效果,及时补充完善应对措施。
应急响应期间,根据预警级别调整,及时提高或降低应急响应的级别,提高应急响应的针对性。
当预警解除信息发布后,应急响应自动终止。
预警响应启动时,市指挥部成员单位和重污染天气应急指挥机构、企事业单位应启动应急响应。
市指挥部办公室根据实际情况,及时向各乡镇、街道通报重污染天气的最新趋势,督导各乡镇、街道做好预警以及响应工作,及时向省、邵有关部门报送相关信息,必要时向相邻县通报。各乡镇、街道重污染天气应急指挥机构应及时将本行政区域重污染天气响应信息报市指挥部办公室。各乡镇、街道应及时向社会公众发布重污染天气的有关信息,确保发布信息的准确性和权威性。
在预警响应期间以及响应终止后10日内,采用现场抽查和记录检查的方式,对各乡镇、街道、各有关部门及相关单位重污染天气预警响应的各项工作组织实施情况进行督查。
各乡镇、街道人民政府应建立重污染天气应对公众参与机制,通过网络平台、热线电话等多种渠道,鼓励公众对重污染天气应对的各项工作的实施情况及结果进行监督,举报违法违规行为及问题,对重污染天气预警响应工作提出改进建议。
应急响应结束后,市指挥部组织相关部门对本次应急响应进行及时总结。总结的内容主要包括:
(1)本次重污染天气的成因;
(2)采集应急响应措施实施情况信息,分析响应措施的实际效果及产生的社会影响;
(3)应急响应措施的实施是否到位;
(4)应急响应措施在实际操作过程中遇到的问题及需要改进的地方。
市指挥部办公室应协调相关成员单位及相关人员组成技术支撑、督导考核等机构,建立健全重污染天气应急专家库,并做好业务指导。各乡镇、街道要成立重污染天气应急指挥机构。各有关成员单位应进一步加强重污染天气应对工作制度建设,按照职责分工制定相应的应急预案或专项实施方案。将重污染天气应对管理、预警响应工作纳入政府突发事件应急管理体系,实行政府主要领导负责制。将重污染天气应对工作纳入部门绩效考核和目标责任管理。
市财政部门统筹安排专项资金,落实大气重污染预警系统建设、运行和应急处置工作经费,为做好大气重污染应对工作提供财力保障。将空气质量监测网络建设、信息发布平台等基础设施建设、运行、维护费用及应急技术支持和应急演练等工作资金,列入财政预算。
全市各级重污染天气应急指挥机构要制定预警响应仪器、车辆、人员防护装备调配计划,明确各项应急物资的储备维护主体、种类与数量。各级管理职能部门应根据各自职能分工,配备种类齐全、数量充足的仪器、车辆和防护器材等硬件装备,进行日常管理和维护保养,确保重污染天气应对工作顺利实施。
加快环境空气质量监测网络建设,完善环境空气质量监测仪器设备、预测预报模型等软硬件配备,建设重污染天气应对管理数据库,加强环境空气质量、气象条件预测预报等相关领域基础研究。
全市各级重污染天气应急指挥机构应保证预警信息和指令的及时有效传达。建立健全应急工作人员信息库,明确应急工作负责人和联络员,并保持24小时通信畅通。完善预警信息通信系统及维护方案,确保信息通畅。
市卫生健康局应建立健全重污染天气所致疾病突发事件卫生应急专家库,并按照预案做好患者诊治工作,确保预警响应状态下相关医务人员及时到位。加强相关医疗物资储备与预警响应调配机制建设。以易感人群为重点,加强重污染天气健康防护知识的指导与宣教。
市指挥中心办公室负责对有关成员单位专项实施方案和重污染天气应急预案制(修)订、应急体系建设、应急措施的组织落实情况等进行监督。加强对各部门重污染天气应对工作的监督监察,加大对重污染天气地区应急响应措施的督查力度,将重污染天气应对工作纳入对相关部门的污染防
治攻坚战成效考核,对未做好应急响应工作的部门,按有关制度进行问责。
市指挥中心办公室对在重污染天气应急处置工作中反应迅速、措施妥当、贡献突出的先进集体和个人给予表扬。对因工作不力、履职缺位等导致未能有效应对重污染天气的部门及个人,依法依纪追究相应责任。对于未按要求执行排污单位重污染天气停产、限产或错峰生产应急措施以及其他应急措施的企业,依法实施处罚。对应急响应期间偷排偷放、屡查屡犯的企业,依法责令其停止生产,予以追究经济责任或法律责任。绩效分级为A级、B(B-)级和绩效引领性的工业企业,在重污染天气应急响应期间存在违法违规行为的,按最低等级核定。
市宣传、文旅广电、生态环境等部门应充分利用互联网、电视、广播、报刊等新闻媒体及信息网络,加强预案以及重污染天气预警信息和应急响应措施的宣传,密切关注舆论,及时积极正面引导舆论,回应社会关注,动员社会力量参与,为重污染天气应急响应工作营造良好舆论氛围。各类媒体要广泛宣传重污染天气应对的安全、健康知识,提高公众预防、自救能力。
市指挥中心办公室和各成员单位应围绕各自职责的落实和监管方式开展培训,确保应急时监督执法到位;制定培训计划,明确培训内容与时间,考核培训效果,确保培训规范有序进行。
市人民政府应定期组织预案演练,编制演练方案,明确演练目的、方式、参与人员、内容、规则以及场景等,重点检验重污染天气应急指挥组织机构、预警信息发布、预警响应措施落实、监督检查执行等,演练后应及时进行总结评估,提出改进建议。
市指挥中心办公室负责本预案的编制、解释和日常管理,根据省、邵阳市重污染天气应急工作布置和本预案实施情况,适时组织修订,报市人民政府批准后实施。邵阳市生态环境局武冈分局牵头负责全市应急减排项目清单的编制、修订、发布等工作。
(1)重污染天气应急指挥机构及其职责发生重大调整的;
(2)依据的法律、行政法规、规章等发生变化的;
(3)市指挥部认为应当修订的。
市指挥中心办公室负责对有关成员单位专项实施方案、应急体系建设、应急减排措施的组织落实情况等进行监督。加强对重污染天气应对工作的监督监察,加大对重污染天气应急响应措施的督查力度,将重污染天气应对工作纳入污染防治攻坚战成效考核,对未做好应急响应工作的部门,按有关制度进行问责。
1.名词术语
空气质量指数(AQI):定量描述空气质量状况的无量纲指数。
空气质量分指数(IAQI):指单项污染物的空气质量指数。
首要污染物:AQI大于50时IAQI最大的空气污染物。
超标污染物:浓度超过国家环境空气质量二级标准的污染物,即IAQI大于100的污染物。
2.市人民政府建立应急减排清单并根据实际情况进行实时更新,纳入减排清单企业应编制应急响应操作方案,报县重污染天气应急指挥部办公室备案,并在发生重污染天气时启动应急响应措施。
3.本预案由邵阳市生态环境局武冈分局负责解释。
4.本预案自印发之日起实施,有效期为5年。
附件:1.点点体育app官网入口下载重污染天气应急指挥中心各成员单位职责工表
2.重污染天气应急工作表
3.重污染天气预警、应急响应启动、终止程序
4.重污染天气预警分级标准
附件1:
点点体育app官网入口下载重污染天气应急指挥中心各成员单位职责分工表
|
成员单位 |
职责分工 |
|
市委宣传部 |
①指导协调主流媒体加强大气污染防治工作的宣传,营造有利于重污染天气应对的社会氛围,科学合理引导社会舆论; ②指导协调重污染天气预警信息发布和舆论引导; ③配合开展重污染天气应对宣传教育活动,做好社会动员,普及科学常识。 |
|
市网信办 |
负责指导污染天气应对涉武网络舆情的监测预警处置和引导评论等工作,依法处置网上有害信息。 |
|
市发展和改革局 |
①负责重污染天气应急响应期间加强能源调度,督促有关单位做好市外电力采购等能源保障工作; ②负责监督重点燃煤企业储备与调配使用优质煤炭。 |
|
市教育局 |
①负责编制本部门重污染天气应急响应专项实施方案,细化分解任务,并组织实施; ②督促全市中小学校落实教育部《中小学生环境教育专题教育大纲》,将大气污染防治和重污染天气应对知识纳入教学内容,指导全市各级教育行政部门和学校开展大气污染健康防护知识宣传教育和应急演练; ③督促各地执行中小学校和幼儿园重污染天气响应期间减少或停止户外教学活动、采取弹性教学或停课等应急措施; ④及时总结评估应急响应期间各项措施的执行情况及效果,并报告市指挥部办公室。 |
|
市科技与工业信息化局 |
①负责在大气污染防治方面通过市级财政科技计划予以重点支持,组织开展大气污染防治科技攻关,推动大气污染防治科技成果转化和应用; ②配合开展重污染天气应对宣传教育活动,普及科学常识。 ③负责配合市生态环境分局审核工业企业应急减排清单; ④协助指导督促各乡镇人民政府、街道办事处监督重点排污企业编制落实重污染天气应急响应操作方案,并对重污染天气应急响应期间相关措施落实情况开展监督检查。 ⑤负责指导、督促和协调通信运营企业做好重污染天气应急通信保障,确保指挥现场公用通信网通信畅通; ⑥按管理程序协调发送重污染天气防治方面的公益短信。 |
|
市公安局 (交警大队) |
①负责制定重污染天气应急响应期间交通管理措施,落实重型柴油车辆绕行限行等措施; ②负责指导、监督严格查处逾期未检验或达到报废标准的机动车上道路行驶等违法行为,开展渣土车、砂石车等车辆违反规定上路行驶的检查执法; ③配合市生态环境分局组织开展机动车大气污染的监督检查; ④指导乡镇人民政府、街道办事处派出所按照同级人民政府发布的公告配合有关部门依法实施烟花爆竹燃放管控措施; ⑤及时总结评估应急响应期间各项措施的执行情况及效果,并报告市指挥部办公室。 |
|
市财政局 |
负责建立常态化、稳定、与攻坚任务相匹配的资金投入机制,保障重污染天气应对工作所需资金,并对资金的使用进行绩效评价。 |
|
市自然资源局 |
负责组织矿山生态修复、耕地开垦、城乡建设用地增减挂钩、矿山露天开采的扬尘治理,并对落实情况进行监督检查; |
|
市生态环境分局 |
①承担市指挥部办公室职责,负责重污染天气应对工作统筹协调; ②监督区域大气环境保护工作,组织实施区域大气污染联防联控协作机制; ③牵头制(修)订全市重污染天气应急预案,编制重污染天气应急预案和应急减排清单,并牵头对实施情况进行监督检查; ④负责全市环境空气质量的监测与评估,建立监测预警应急体系,会同市气象局加强空气质量预警会商和环境空气质量预报,向市指挥部报送预警建议,并根据市指挥部的指令发布预警信息; ⑤负责制定并定期更新大气污染源清单和应急减排清单,会同有关部门对纳入保障类项目的保障民生、保障城市正常运转或涉及国家战略性产业的项目进行审核; ⑥指导督促各乡镇人民政府、街道办事处监督重点排污企业编制重污染天气应急响应操作方案,督促落实重污染天气应急响应期间各项管控措施,并对落实情况开展监督检查; ⑦组织、指导和协调重污染天气应对宣传教育活动,做好社会动员,普及科学常识; ⑧收集分析各部门工作信息,及时上报重要信息; ⑨联合公安机关开展机动车大气污染的监督检查; ⑩配合做好新闻发布工作; 11负责重污染天气专家组的日常工作。 |
|
市住房和城乡建设局 |
①负责编制本部门重污染天气应急响应专项实施方案,细化分解任务,并组织实施; ②负责组织指导建筑施工工地扬尘治理和施工机械、车辆环境污染防治,督促落实重污染天气应急响应期间各项管控措施; ③及时总结评估应急响应期间各项措施的执行情况及效果,并报告市指挥部办公室。 |
|
市城市管理和综合执法局 |
①负责编制本部门重污染天气应急响应专项实施方案,细化分解任务,并组织实施; ②会同有关部门指导乡镇人民政府、街道办事处负责的餐饮服务业油烟污染、露天烧烤污染、城市焚烧沥青塑料等烟尘和恶臭污染、城市露天焚烧秸秆落叶等烟尘污染、燃放烟花爆竹污染等行政处罚工作及相关的行政检查、行政强制等工作; ③按职责加强城市道路渣土运输车辆监管,逐步扩大道路环卫机械化清扫和洒水范围,有效整治道路扬尘; ④及时总结评估应急响应期间各项措施的执行情况及效果,并报告市指挥部办公室。 |
|
市交通运输局 |
①负责编制本部门重污染天气应急响应专项实施方案,细化分解任务,并组织实施; ②负责国省干线公路施工工地扬尘治理和施工机械、车辆环境污染防治,督促落实重污染天气应急响应期间各项管控措施; ③指导督促各地组织实施重污染天气应急响应期间公共交通运力保障措施,引导公众选择绿色出行; ④及时总结评估应急响应期间各项措施的执行情况及效果,并报告市指挥部办公室。 |
|
市水利局 |
①负责水利建设项目施工工地扬尘治理和施工机械、车辆环境污染防治,督促落实重污染天气应急响应期间各项管控措施; ②及时总结评估应急响应期间各项措施的执行情况及效果,并报告市指挥部办公室。 |
|
市农业农村局 |
①负责指导民众科学合理使用农药、化肥等生产; ②牵头组织秸秆等农业废弃物资源化利用; ③及时总结评估应急响应期间各项措施的执行情况及效果,并报告市指挥部办公室。 |
|
市商务局 |
①按照有关规定对报废机动车回收拆解、成品油流通进行监督管理; ②推动油品升级和加油站油气回收治理。 |
|
市卫生健康局 |
①在职责范围内推动环境与健康工作,组织医疗卫生机构制定重污染天气应急诊疗措施。 ②负责环境与健康宣传教育,普及科学健康和防护知识,加强对特殊人群的健康防范指导,组织开展重污染天气健康防护相关知识宣传。 |
|
市应急管理局 |
①督促指导行业主管部门做好临时停产、限产(降低生产负荷)时的安全生产工作; ②督促行业主管部门防范因安全生产事故引发的大气污染事件; ③指导协调森林和草原火灾等防治工作; ④配合做好重污染天气的应急演练、应急响应、调查评估、信息发布、应急保障和救助救援等工作。 |
|
市市场监管局 |
①负责打击生产、销售不合格油品、车用尿素等行为。 ②负责对销售不符合标准的煤炭、石油焦,生产销售不符合标准的机动车船和非道路移动机械用燃料、发动机油、氮氧化物还原剂、燃料和润滑油添加剂以及其他添加剂,生产、销售挥发性有机物含量不符合质量标准或者要求的原材料和产品,以及在禁燃区内销售高污染燃料进行监管,并依法进行查处。 ③负责锅炉节能标准执行情况的监督检查,对锅炉生产、进口、销售环节执行环节保护标准或要求的情况进行监督检查。 |
|
市文化旅游广电体育局 |
协调广播电视媒体加强大气污染防治宣传,发布公益广告,对大气污染违法行为进行曝光。②组织辖区内等级旅游景区、旅游度假区等旅游场所及时发布重污染天气预警信息;③指导等级旅游景区、旅游度假区等旅游场所在重污染天气预警期间采取缩短户外旅游活动开放时间、游客限流和有序疏导等应对措施。 |
|
市气象局 |
①负责生态环境气象条件监测、预报、分析,会同市生态环境分局做好日常环境空气质量预测预报和会商研判,及时发布天气预报、预警信息,做好重污染应急响应期间气象服务保障工作。 ②与市生态环境分局共同加强重污染天气预报预警能力建设,拟定气象干预应对措施,适时开展人工影响天气作业。 |
|
国网省电力公司武冈分公司 |
配合相关部门做好重污染天气应急响应期间电力调度和电力监控大数据分析。 |
本预案未规定职责的其他单位必须服从市指挥中心的指挥,根据应急响应工作需要,开展相应应对工作。
附件2:
重污染天气应急工作表
|
预警级别 |
|
拟发布时间 |
|
|
预警发布依据 |
|
||
|
预警发布主要内容及发布方式 |
|
||
|
应急响应区域 范围 |
|
||
|
应急响应级别 |
|
||
|
应急响应措施 |
|
||
|
市指挥部办公室经办人(签字) |
|
市指挥部办公室主任意见(签字) |
|
|
市指挥部副指挥长意见(签字) |
|
||
|
市指挥部指挥长意见(签字) |
|
||
邵阳市重污染天气应急预警解除(调级)
审 批 表
|
预警级别 |
|
发布解除 (调级)时间 |
|
|
|
预警发布解除(调级)依据 |
|
|||
|
预警发布解除(调级)主要内容 |
|
|||
|
市指挥部办公室经办人(签字) |
|
市指挥部办公室主任意见(签字) |
|
|
|
市指挥部副指挥长意见(签字) |
|
|||
|
市指挥部指挥长意见(签字) |
|
|||
附件3:

附件4:
公安备案编号:湘公网安备43058102000008号 网站标识码:4305810010
